Skip to main content
menu
Main menu
Šta nudimo?
Ko smo mi?
Kontakt
Prigovori
Open Banking – pristup API interfejsima za treće strane
Languages
EN
SR
Ko smo mi?
You are here
Home
Ko smo mi?
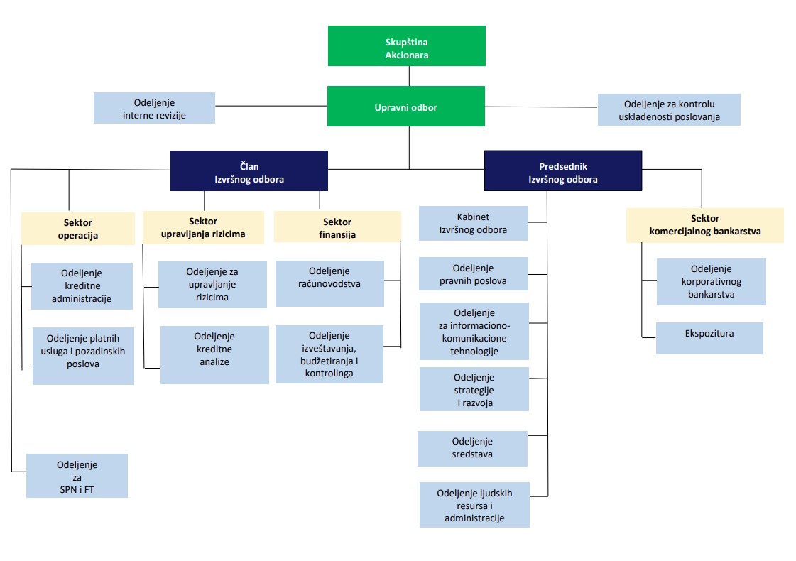
Organizaciona struktura
Organizaciona struktura
Organizaciona struktura